Safe Sport


Welcome to our Safe Sport Reporting Page. Here, you can confidentially report any incidents or concerns regarding safety and conduct within our sports community. The Independent Third Party (ITP) for Sport NL is committed to handling your reports of Maltreatment with the utmost respect and impartiality.

NLSA is responsible for addressing any Code of Conduct Violations or appeals. NLSA policies related to Safe Sport can be found on our Policies page.

Any violations that occur during a competition and fall under the NLSA Competition Discipline Regulations should be reported to the NLSA Discipline Committee at ethics@nlsa.ca

Any violations that occur outside of competition, or that involve maltreatment, and fall under the NLSA Code of Conduct and Ethics should be reported to the Independent Third Party at https://app.integritycounts.ca/org/itpsport.


We encourage you to come forward with any issues, as your safety and well-being are our highest priority. For more information on how to use this service and resources available to you, visit the links below:

Information for Respondents (ITPSport)
Sport Case Manager (ITPSport)
Step-by-Step Guide to Filing a Complaint (ITPSport)
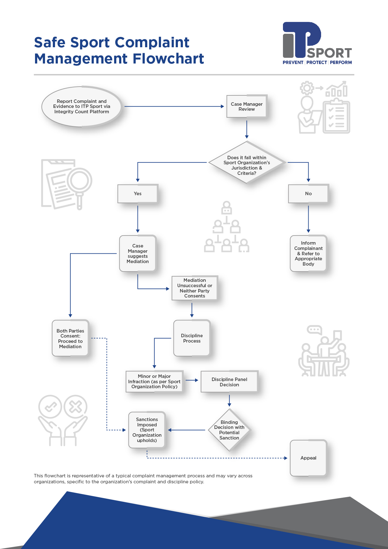
Safe Sport Flowchart

Support Services

We appreciate that there are many challenges that accompany bringing concerns of this nature forward. If you, or others who are affected, are in need of support, we encourage you to access mental health support in your community or reach out to your family doctor. In addition, here are some free resources you can access:
Kids Help Phone
211 National Service Provider Network
Crisis Lines and Community Resources

 

RAMP Registration

Join thousands of association partners using RAMP Registration Solutions.

More Information

RAMP Official Assigning

#1 with Officials...for very good reasons.

More Information

RAMP Websites

Manage your identity from the palm of your hand to the top of your desk.

More Information

RAMP Team App

Keep your coaches, parents, athletes, and fans connected, seamlessly.

More Information